-
Telefono
+86-13486831323
-
Indirizzo
Stanza 607-2, Edificio 5, Wanda Plaza, No.1188, Yongding Road, Yongzhong Street, Longwan, Wenzhou, Zhejiang, Cina
-
Posta elettronica
Valvole per l'automazione degli edifici e l'industria HVAC


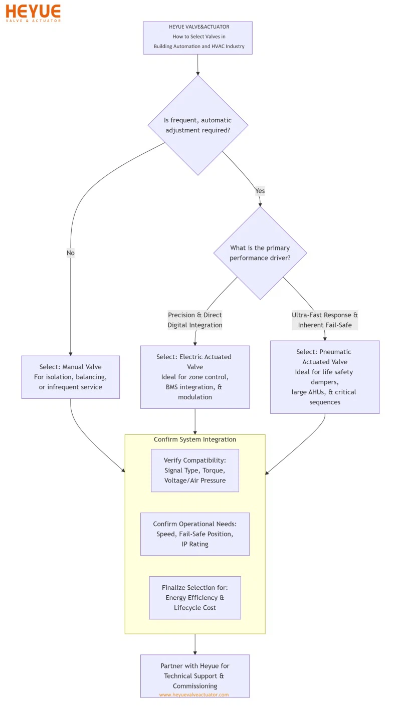
Da oltre 10 anni, Heyue è specializzata nella fornitura di valvole manuali, pneumatiche ed elettriche di precisione-progettate per le esigenze specifiche delle applicazioni di automazione degli edifici e HVAC, che richiedono valvole in grado di bilanciare controllo di precisione, affidabilità, scalabilità e integrazione perfetta con ecosistemi di edifici intelligenti.
Le valvole Heyue ottimizzano le prestazioni del sistema supportando al contempo operazioni di costruzione sostenibili e intelligenti. Di seguito vengono fornite in dettaglio le raccomandazioni degli esperti per la selezione delle valvole.

|
Foglio di selezione consigliato per valvole Heyue nell'automazione degli edifici e nel settore HVAC |
|||
|
Applicazione/Necessità |
Funzione primaria |
Tipo di valvola e attuatore consigliato |
Logica chiave e vantaggio Heyue |
|
Isolamento del sistema principale e bilanciamento manuale |
Spegnimento-raro, bilanciamento iniziale del sistema o backup. |
Valvola a sfera manuale o valvola di bilanciamento manuale. |
Semplicità ed efficienza dei costi-. Le valvole Heyue offrono una calibrazione precisa per il bilanciamento idraulico, garantendo una distribuzione uniforme del flusso fin dall'inizio. |
|
Controllo del livello di zona- (scatole VAV, FCU) |
Modula il flusso d'aria o il flusso d'acqua in base alla temperatura della zona. |
Attuatore elettrico su serranda o valvola elettrica a 2/3 vie. |
Controllo digitale preciso e diretto. I nostri attuatori elettrici ricevono segnali da 0-10 V o 2-10 mA dal termostato ambiente o dal BMS, fornendo una modulazione precisa e reattiva per il comfort e il risparmio energetico. |
|
Controllo dell'impianto di refrigerazione/caldaia |
Modulante di grandi portate per il controllo della temperatura dell'acqua refrigerata o calda. |
Valvola modulante elettrica (a globo o a sfera) con attuatore per servizio elevato-. |
Elevata precisione e affidabilità per carichi critici. Progettato per gestire pressioni differenziali elevate e fornire un controllo stabile, integrandosi perfettamente con il BMS a livello di impianto- per un sequenziamento ottimale delle apparecchiature. |
|
Sequenze di-azione rapide (economizzatori, pressurizzazione) |
Apertura/chiusura rapida delle serrande dell'aria esterna o delle serrande per il controllo del fumo. |
Attuatore pneumatico su serranda o valvola a sfera pneumatica. |
Velocità superiore e sicurezza intrinseca-safe. La pneumatica fornisce la risposta più rapida. I modelli con ritorno a molla- si spostano automaticamente in una posizione sicura (ad esempio, chiusa) in caso di perdita d'aria, che è fondamentale per la sicurezza della vita e la protezione energetica. |
|
Serrande per il trattamento dell'aria di grande volume (AHU). |
Controllo delle sezioni dell'aria miscelata, dell'aria di ripresa e dell'aria di espulsione. |
Attuatore pneumatico (per ammortizzatori di grandi dimensioni,-coppia elevata) o attuatore elettrico (per applicazioni standard). |
Pneumatico: ideale per ammortizzatori molto grandi che richiedono una coppia elevata. Elettrico: ideale per il controllo integrato laddove la fornitura d'aria non è disponibile. I nostri design modulari semplificano l'installazione e il collegamento. |
|
Collettori radianti a pavimento/pannelli riscaldanti |
Controllo di zona dei circuiti dell'acqua a bassa-temperatura. |
Attuatore elettrico termico (autonomo-contenuto) sulle valvole del collettore. |
Compatto, affidabile e indipendente. Non richiede controller esterno; si attiva in base al segnale del termostato integrato. Gli attuatori Heyue offrono un funzionamento silenzioso e una lunga durata. |